欢迎进入数字军工产业网官网!
联系我们
收藏本站
漂浮广告位预留
首 页
新 闻
资讯
通知公告
军工科技
市场信息
研发成果
展会新闻
厂商动态
产 业
航空航天
低空经济
国防电子
技术方案
技术论文
应用方案
专家智库
数字军工
行业展会
科研合作
会员单位
联系我们
应用方案
所在位置:
首页
>
技术方案
>
应用方案
技术论文
应用方案
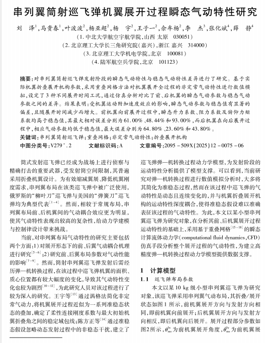
串列翼筒射巡飞弹机翼展开过程瞬态气动特性研究
2026-01-14
浏览量:
75
上一篇:没有啦!
下一篇:
航空发动机参数化描述与数据库设计技术研究
热门推荐
•
串列翼筒射巡飞弹机翼展开过程瞬态气动特性研究
•
航空发动机参数化描述与数据库设计技术研究
•
某雷达标校车结构设计及稳定性分析
•
民机双侧撑杆主起落架收放载荷分析与优化
•
升力模拟方式对起落架着陆性能与模型修正影响分析
•
船用甲醇/柴油双燃料发动机喷嘴匹配优化设计研究
•
细长体大攻角绕流背涡振荡随攻角变化研究
•
民航信息弱电集成系统虚拟服务器资源差分进化分配…
•
视频监控在能源电力行业的应用
•
视频监控在能源水利行业的应用
电话:025-83726289
邮箱:
szjgcyw@163.com
网址:
http://www.szjgcyw.com
地址:南京市长虹路445号
新闻资讯
资讯
通知公告
军工科技
市场信息
研发成果
展会新闻
厂商动态
产 业
航空航天
低空经济
国防电子
技术方案
技术论文
应用方案
专家智库
专家智库
会员单位
会员单位
扫码关注公众号
友情链接:
中国国防科技工业技术与装备博览会
工业和信息化部
江苏机械门户网
Copyright © 2024 方志工业科技(南京)有限公司 地址:江苏省南京市长虹路445号 电话:025-83726289 邮箱:szjgcyw@163.com
苏ICP备2024150453号-1
技术支持:
小贝网络
电话咨询
025-83726289
微信公众号
微信公众号
返回顶部